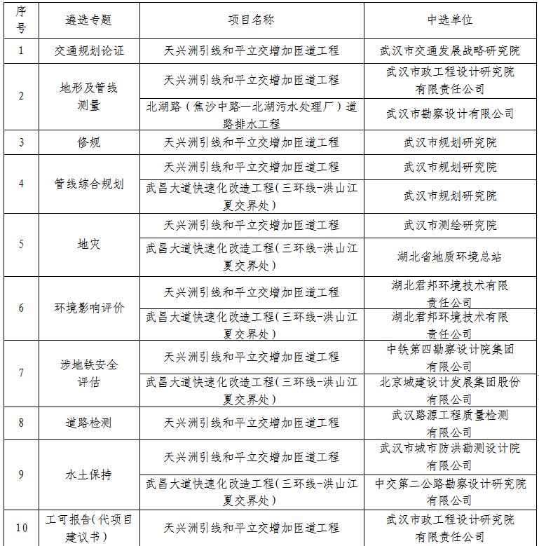
按照《武汉市城市建设投资开发集团有限公司建设项目前期基础工作社会咨询单位遴选与管理办法(试行)》及相关规定,针对天兴洲引线和平立交增加匝道工程、北湖路(焦沙中路—北湖污水处理厂)道路排水工程、武昌大道快速化改造工程(三环线-洪山江夏交界处)、二七路至铁机路过长江通道、古田一路北段(长云路-金银湖南街)工程的交通规划论证、地形及管线测量、修规、管线综合规划、地灾、环境影响评价、涉地铁安全评估、道路检测、水土保持、工可报告(代项目建议书)、社会稳定风险评估、涉高速安全评估、防洪影响评价、防洪影响评价(含涉河建设方案)、沿线构筑物调查、防洪专项设计、涉高架安全评估、涉铁方案等18项专题开展了遴选活动。结合参选单位提供的资质、信誉、业绩及工程实际情况,华人策略celue地址2023年前期基础工作社会咨询单位遴选评审工作(第一期)已于2023年3月3日完成,现将遴选结果公示如下:

武汉华人策略celue地址有限公司
2023年3月9日